首页
江海区人大
部门首页
组织机构
领导分工
机构职能
联系方式
人民代表大会
人大常委会
决议决定
代表工作
监督工作
工作动态
法律法规
机关建设
制度建设
党建工作
部门财政预决算
部门预算公开
部门决算公开
全国人大法工委基层立法联系点
制度建设
工作动态
意见征集
理论研究
法律法规
您现在的位置 :
首页
>
法律法规
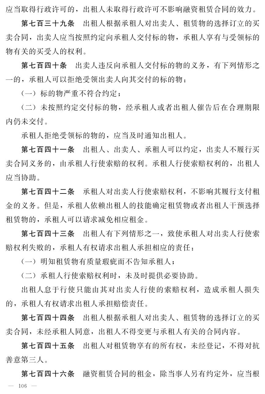
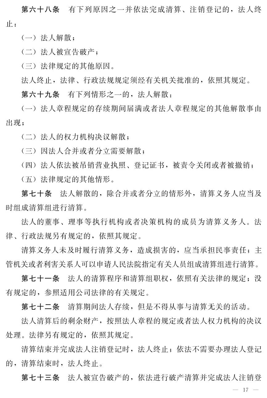
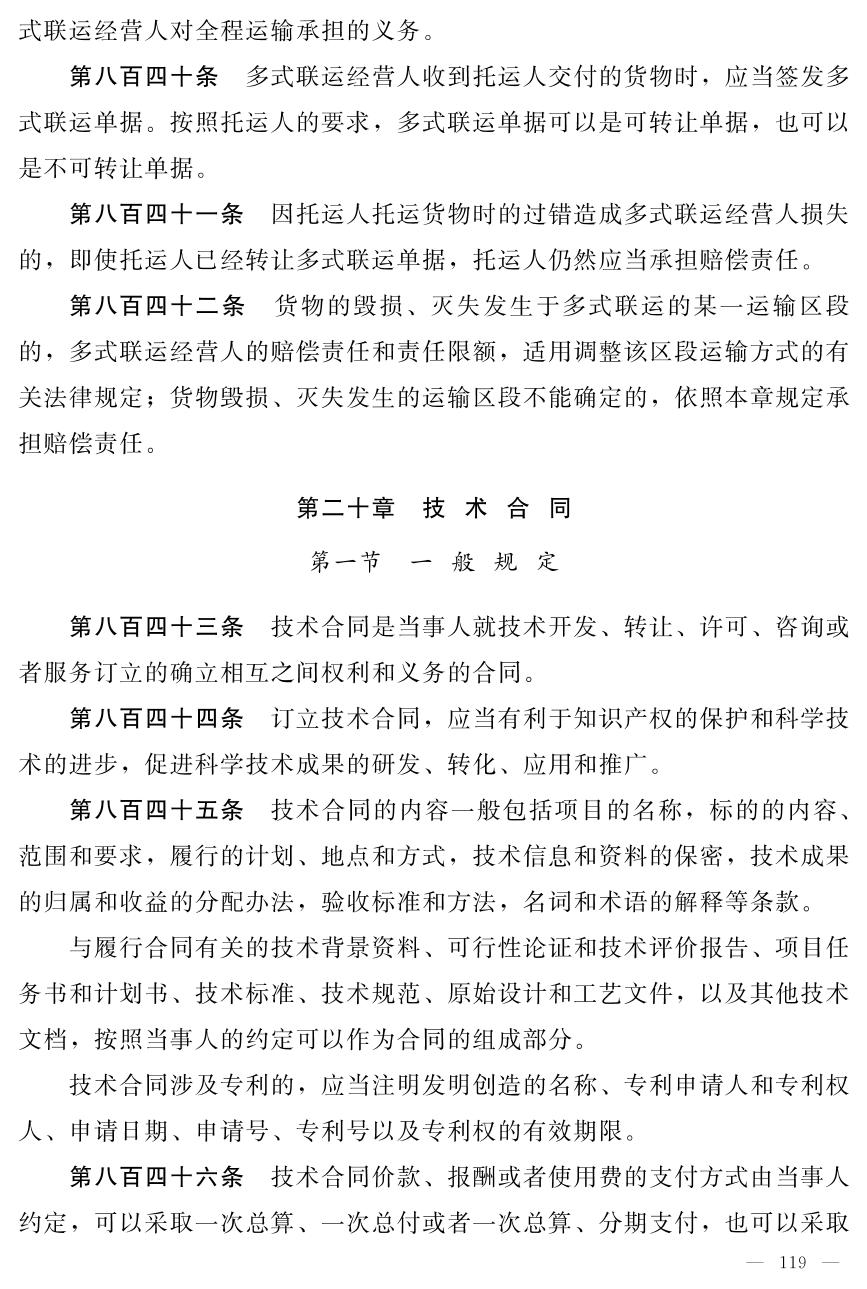
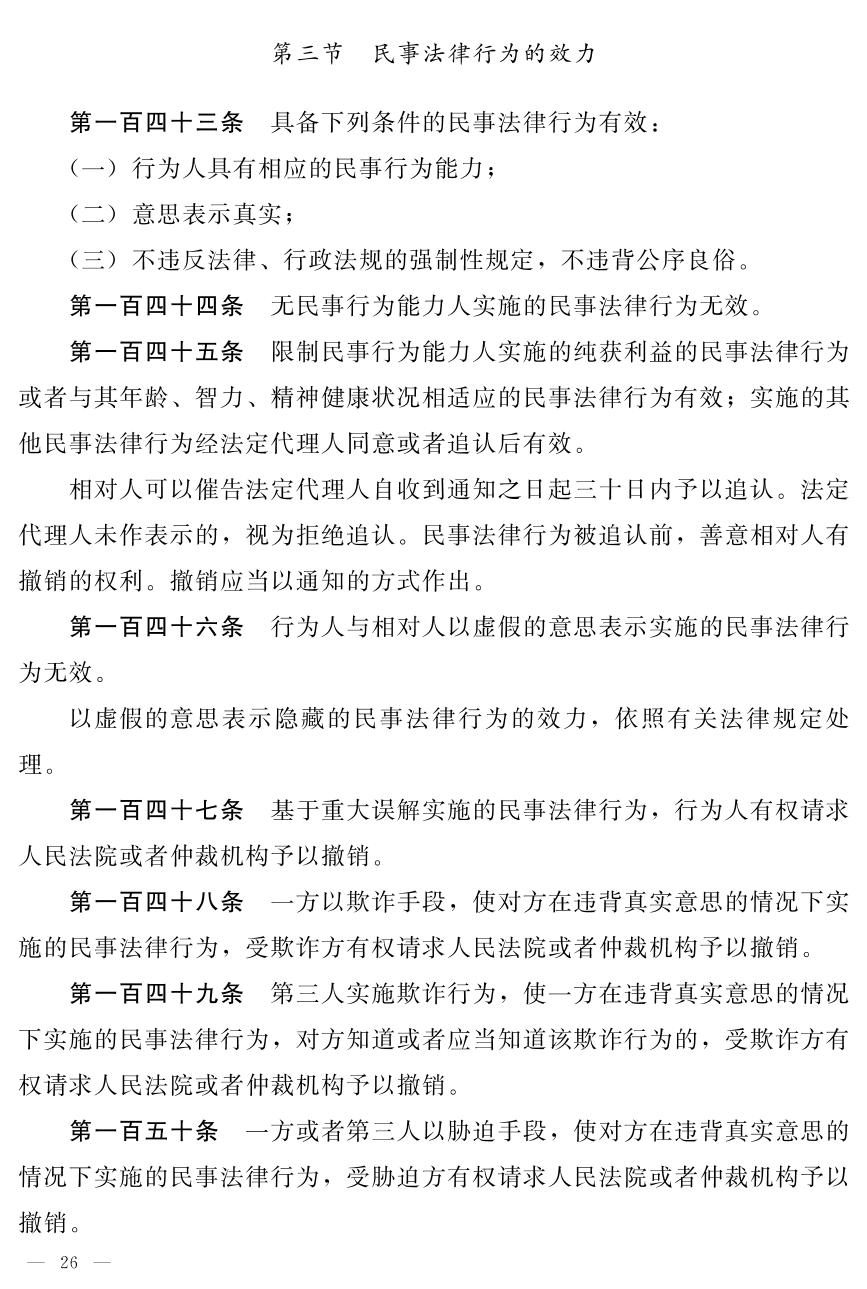
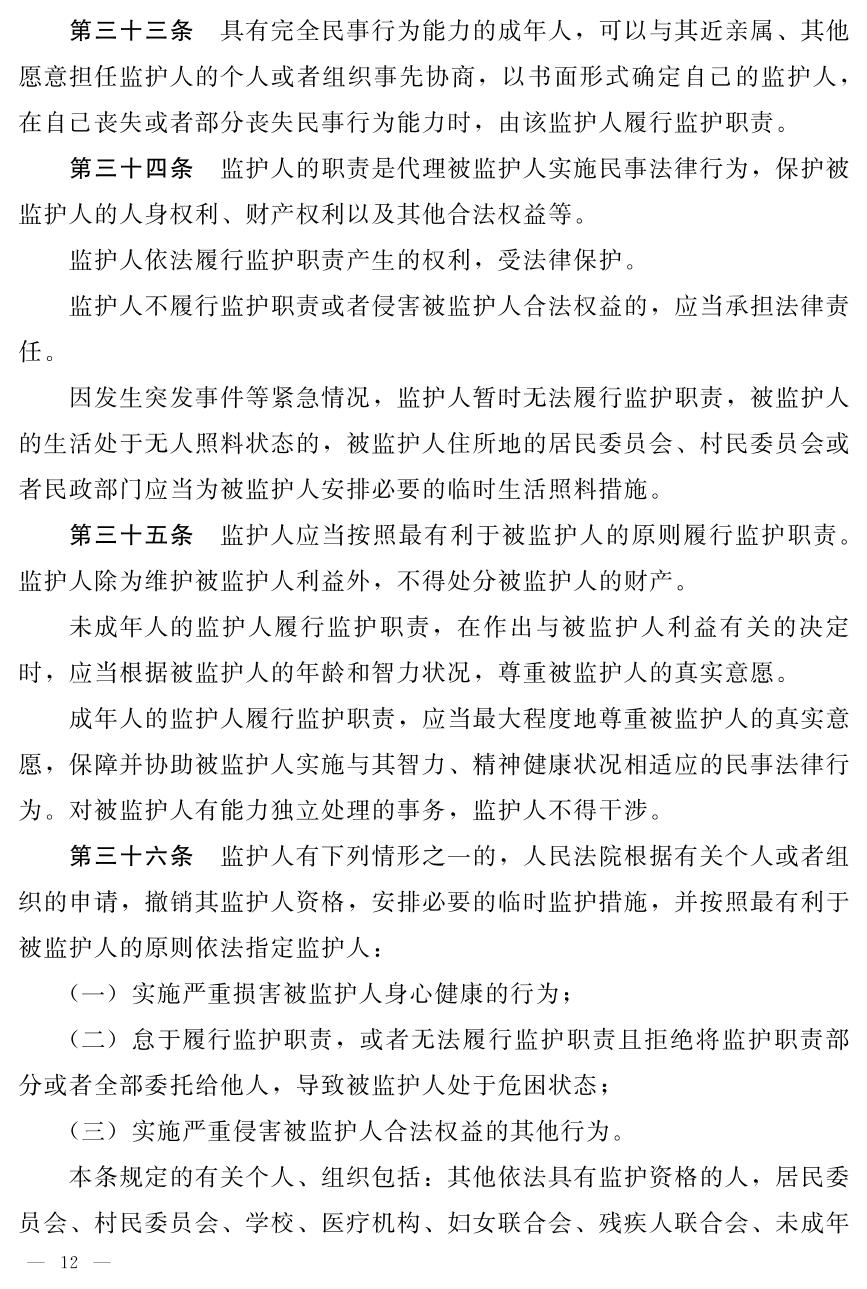
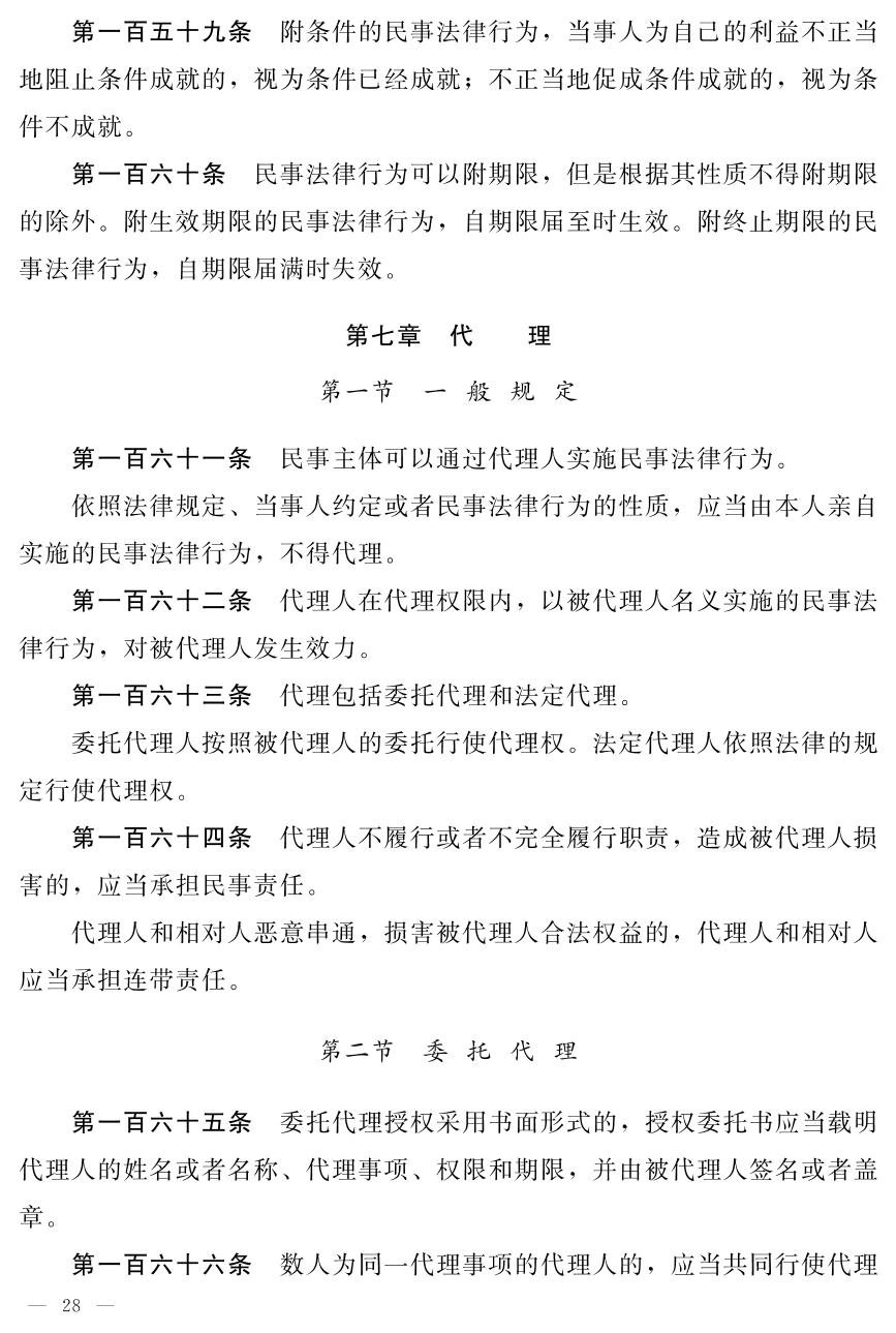
中华人民共和国民法典
文章来源:江海区人大 更新时间:2020-06-28 15:38
字体大小:
大
中
小
【打印本页】
保护视力色: